重磅罚单!奥斯卡因"闷人"被禁赛8场
在2017赛季中超联赛第13轮的比赛中,上港与富力爆发大规模冲突上演全武行,其中奥斯卡被认为是罪魁祸首。昨天下午,足协开出重磅罚单,奥斯卡被停赛八场罚款4万,傅欢因使用过分力量推击对方球员,停赛六场罚款3万,上海上港俱乐部因在比赛中的不当行为以及未按要求出席赛前新闻发布会被足协共罚款9万。
足协也对广州富力球员及俱乐部做出处罚,陈志钊因推倒奥斯卡被足协停赛七场罚款3.5万,李提香因使用过分力量推击对方球员被足协停赛五场罚款2.5万,广州富力足球俱乐部因不当行为被足协罚款5万。

上港富力上演全武行
起因:上港越位嫌疑进球扳平 富力队员乌索向边裁抗议染黄
当上半场比赛进行到第45分钟时,比分落后的上港组织了一次快速反击,胡尔克在中场右路拿球后向前送出了一记直塞,奥斯卡前插得球后,随即晃过富力防守球员斜传至禁区后点,这时候胡尔克迅速跟进推射破门扳平比分,从慢镜头回放来看,胡尔克在中场送出直塞的刹那间,奥斯卡已经处在了越位位置。

胡尔克破门有越位嫌疑
富力失球之后,乌索马上冲到场边向边裁抗议,主裁判也迅速跑到场边向乌索出示了一张黄牌。眼看上半场就要结束,因为对方一个有明显越位嫌疑的进攻导致失球,富力球员显然感到很不甘心,这也为接下来的冲突埋下了伏笔。
冲突:奥斯卡2次恶劣动作激怒富力球员 双方爆发大规模肢体冲突
在上半场补时阶段,奥斯卡一次极其恶劣的动作彻底激怒了富力的球员。当时奥斯卡在中场与富力的姜至鹏展开拼抢,奥斯卡先是冲上来准备大脚将姜至鹏脚下的球解围,结果一脚把球抡到了李提香的身上弹回来,随后奥斯卡又向自家球门方向抡出一脚,而这一脚把球抡到了上前封堵的卢琳身上,奥斯卡连续出现两次开大脚射中富力球员的动作,尤其是最后一脚明显是故意把球狠狠地踢向卢琳的身上。

奥斯卡挑事儿的动作
富力球员彻底被激怒了,再加上刚才那个有越位嫌疑的失球,富力球员的心中已经积攒了怒火,奥斯卡故意把球射中卢琳之后,随即李提香一把拉着奥斯卡的衣角把奥斯卡拽倒在地,富力多名球员都围了上来,而上港这边也不甘示弱,上港这边傅欢是第一个冲到事发地点与李提香爆发了肢体冲突,双方球员包括替补席上的球员也都冲进来,双方都有互相推搡扭打的动作,场边的教练员也赶紧冲向场内把发生冲突的球员摁住,裁判渐渐把事端平息。
当值主裁判罚结果:傅欢和李提香染红 陈志钊黄牌
冲突平息之后,第四官员进入场内与三名当值裁判进行了沟通,把应受到处罚的球员也记录在案,这时候距离上半场比赛常规结束的时间已经过了大约五分钟,最终主裁判先是向陈志钊和李提香分别出示了一张黄牌和一张红牌,随后傅欢也被红牌罚下。主裁判作出判罚之后,比赛恢复正常,随即主裁判鸣笛结束了上半场比赛。

上港傅欢被罚下

富力李提香被罚下
以下为足协处罚结果:
上海上港球员奥斯卡被足协停赛八场,罚款4万。

足协处罚奥斯卡罚单
上海上港球员傅欢被足协停赛六场,罚款3万。

足协处罚傅欢罚单
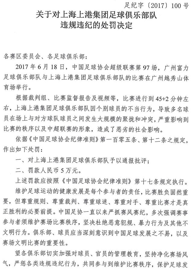
上海上港足球俱乐部被足协罚款5万。

足协处罚上港罚单
在上海上港与广州富力的比赛之前,由于天气原因,上港乘坐的飞往广州的航班一度被取消,随后球队改为17日晚近8时出发,航班也延误至晚上11时后起飞,最后于18日凌晨1时30分才顺利抵达酒店,上港也因此错过了踩场训练。赛前新闻发布会也由助教奚志康带着球员张一出席,未按照规定由主教练博阿斯携首发球员出席,所以足协做出对上海上港足球俱乐部罚款4万的决定。

足协处罚上港罚单
在群殴事件中另一个导火索广州富力球员陈志钊被足协停赛七场,罚款3.5万。

足协处罚陈志钊罚单
广州富力球员李提香被足协停赛五场,罚款2.5万。

足协处罚李提香罚单
广州富力足球俱乐部被足协罚款5万。

足协处罚富力罚单











京公网安备 11040202120016号