容大主场被罚空场1场 退赛负责人被禁足24个月

2017-07-05 14:03:38|来源:国际在线|编辑:王悦阳

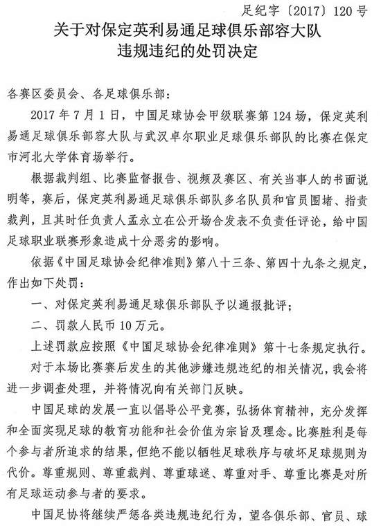
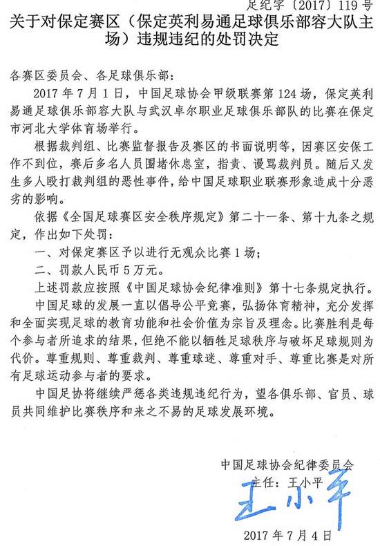
  7月5日,足协官方发布了对保定容大俱乐部的一系列处罚。

  对保定赛区的处罚:空场1场,罚款5万。

  对原容大俱乐部负责人孟永立的处罚决定:禁足2年,罚款10万。

  对保定容大队的处罚决定:通报批评,罚款10万。

  对容大主帅邦弗雷雷的处罚决定:停赛2场,罚款1万。

标签:

为您推荐

新闻
娱乐
体育
军事
汽车
返回顶端