北京时间7月6日,中国足协正式下发对伊尔马兹和李昂的处罚公告,在中超联赛第14轮北京国安队与江苏苏宁比赛结束后,双方球员在现场发生“混战”,而当场裁判将伊尔马兹红牌罚下,足协对两位当事球员都做出了处罚。
这其中掌击李昂的伊尔马兹处罚更重,被禁赛5场,外加罚款2.5万,而另外一位当事人李昂也没有逃脱处罚,因为做出不适当动作,他除了被停赛4场,也吃到罚款2万元的罚单。


中国足协在对国安球员伊尔马兹违规违纪的处罚决定中,除了写明对伊尔马兹开出禁赛5场罚2.5万的重磅罚单,也给出了对伊尔马兹进行处罚的原因,并表示“依据《中国足球协会纪律规则》第五十六条、第四十九条之规定,作出如下处罚。”
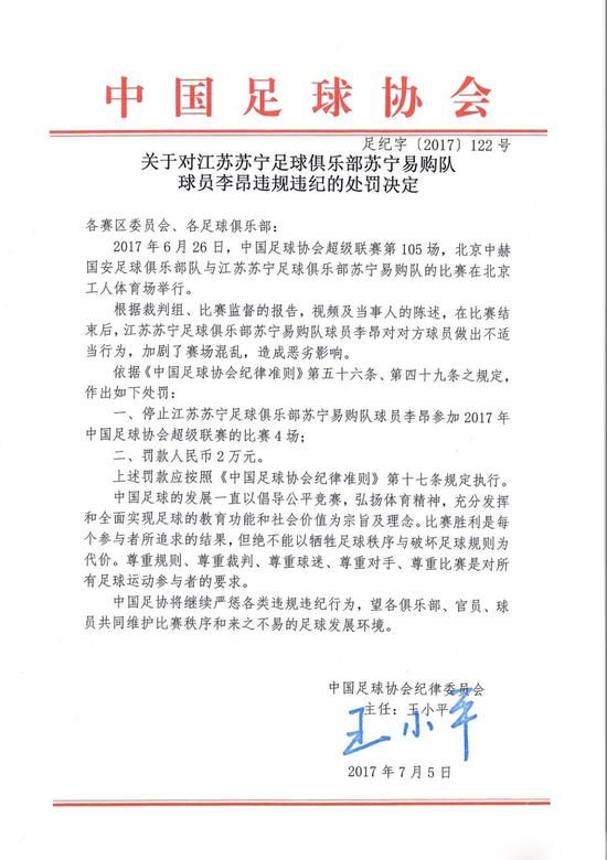
而关于对江苏苏宁球员李昂违规违纪处罚决定,也是依据《中国足球协会纪律规则》第五十六条、第四十九条之规定,作出如下处罚。而《中国足球协会纪律规则》第五十六条、第四十九条,写明对球员和他人的不当行为,包括向对手或他人打手势,侵犯他人的,至少停赛4场,并处罚款至少2万元。
在中超联赛第14轮北京国安队与江苏苏宁比赛结束后,双方球员混战在一起,而通过慢镜头能看到,李昂对伊尔马兹做出了一个手势,而伊尔马兹随后一掌将李昂击倒在地。事后李昂解释这个手势没有歧视的意思,只是让对方离开,而足协最终判定这个手势是不适当行为,加剧了赛场混乱,造成恶劣影响。
被红牌当场罚下的伊尔马兹吃到更重罚单,对于他的行为,足协认定伊尔马兹推击对方球员,造成恶劣影响,因此要停赛5场。虽然李昂和伊尔马兹都受到处罚,分别被禁赛4场和5场,但相对被禁赛8场的奥斯卡,足协对这两人的处罚还是相对轻一些。







